
"Wisst Ihr was... Wenn man ein Gerät reparieren möchte, dann braucht man dafür einen Reparaturplan, das nennt man auch Serviceanleitung.. Damit stellen sich die Hersteller immer total knickerig an. Die Anleitungen sind nämlich nicht mehr bei dem Gerät dabei, und das finde ich überhaupt nicht gut, und mein Herrchen auch nicht! Das soll sich aber bald ändern. Die in Brüssel haben da nämlich eine ziemlich gute Sache beschlossen. Es soll bald wieder Reparaturpläne zu jedem Gerät geben, und noch ein paar tolle Dinge haben die da beschlossen. Aber das können Euch mein Herrchen oder die anderen Experten viel besser erklären. Fragt also gern nach!"
Schaltpläne für Selbermacher
Hier entsteht eine Seite, auf der wir alle Schaltpläne und Bedienungsanleitungen einstellen, die wir selbst weltweit gesucht und gefunden haben. Bitte noch etwas Geduld.
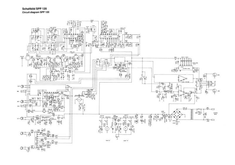
Schaltplan Cassettenteil.

Schneider SPP120.

Darstellung der Einzelteile. Diese Zeichnungen helfen beim Zusammenbauen der Geräte und Besorgen von Ersatzteilen.

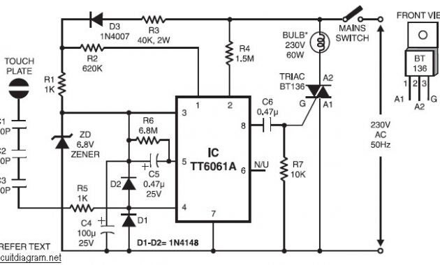
Dimmerschaltung für eine Lampe.

Schaltung Universum VT 2347.

Plan auf Anfrage.
Erstelle deine eigene Website mit Webador